Getting Started Guide
Sending Metric Data to Your Logit.io Stack
We are going to send three curl requests with some dummy metric data to your Infrastructure Metrics endpoint. This guide is an adapted version of the VictoriaMetrics documentation here (opens in a new tab).
Command Prompt:
curl -d "GOOG,1.23,4.56,NYSE" "https://@metricsUsername:@metricsPassword@@metrics_id-vm.logit.io:@vmAgentPort/api/v1/import/csv?format=2:metric:ask,3:metric:bid,1:label:ticker,4:label:market"curl -d "MSFT,3.21,1.67,NASDAQ" "https://@metricsUsername:@metricsPassword@@metrics_id-vm.logit.io:@vmAgentPort/api/v1/import/csv?format=2:metric:ask,3:metric:bid,1:label:ticker,4:label:market"curl -d "0R2V.L,2.75,3.21,LSE" "https://@metricsUsername:@metricsPassword@@metrics_id-vm.logit.io:@vmAgentPort/api/v1/import/csv?format=2:metric:ask,3:metric:bid,1:label:ticker,4:label:market"Viewing the Metric Data
Click the button below to open the infrastructure metrics visualizer:
Launch GrafanaYou should now see the sample metrics stored in your stack.
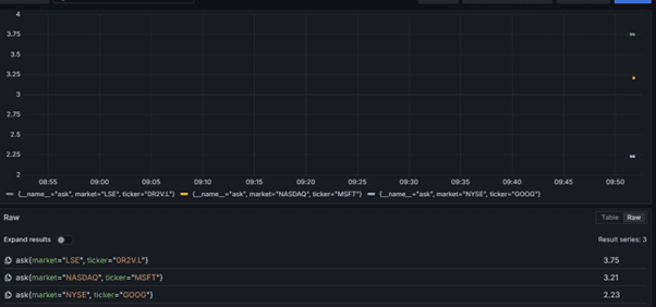
In the visualizer, click on Explore in the side menu and in the Metric drop-down select 'ask' 
and then the blue 'Run query' button in the top-right of the window 
You will see dots appear in the right-hand side of the graph in the bottom part of the window. These are the 'metrics'
we just sent as csv data to your Logit.io Infrastructure Metrics stack:

That's it! You have sent data to your stack and viewed it in Grafana. This is, of course, just the beginning. For more help sending data to your stack check out the following resources and if you need more help please feel free to contact us via Intercom.
Start Integrating Your Metrics
Logit.io provides more than 350 data source integration guides to help you get started.
Click the link below to continue.
If you get stuck and need help, or can't find an integration guide that meets your requirements, then please feel free to get in touch with our support team via live chat, and we'll be happy to assist you.