Getting Started With OpenTelemetry for Metrics
Logit.io provides extensive features and configurations to ingest, monitor, and analyze data, manage your infrastructure and so much more!
Follow this quickstart guide to send metrics data using the OpenTelemetry collector.
Pre-requisites
You'll need a Logit.io account. Sign up for a free trial here (opens in a new tab).
Step 1: Get your data into Logit.io
Your data analytics journey starts by sending your Logs, Metrics or Traces to Logit.io. For this purpose, we will be using the OpenTelemetry Collector. This choice enables you to quickly and securely ship your data. The OpenTelemetry Collector offers a vendor-agnostic way to collect, process, and export telemetry data, ensuring compatibility and flexibility across different monitoring tools and services.
Set up your data source
Metrics OpenTelemetry Collector
-
Login to Logit.io
-
Initiate the configuration process by clicking on View Data Integrations.

Navigate to "Integrations" > "OpenTelemetry" > "Metrics OpenTelemetry Collector"

-
After you have installed and configured the OpenTelemetry Collector return to your dashboard https://dashboard.logit.io (opens in a new tab)
-
From your dashboard choose Launch Metrics.
Step 2: Verify and Search your Data
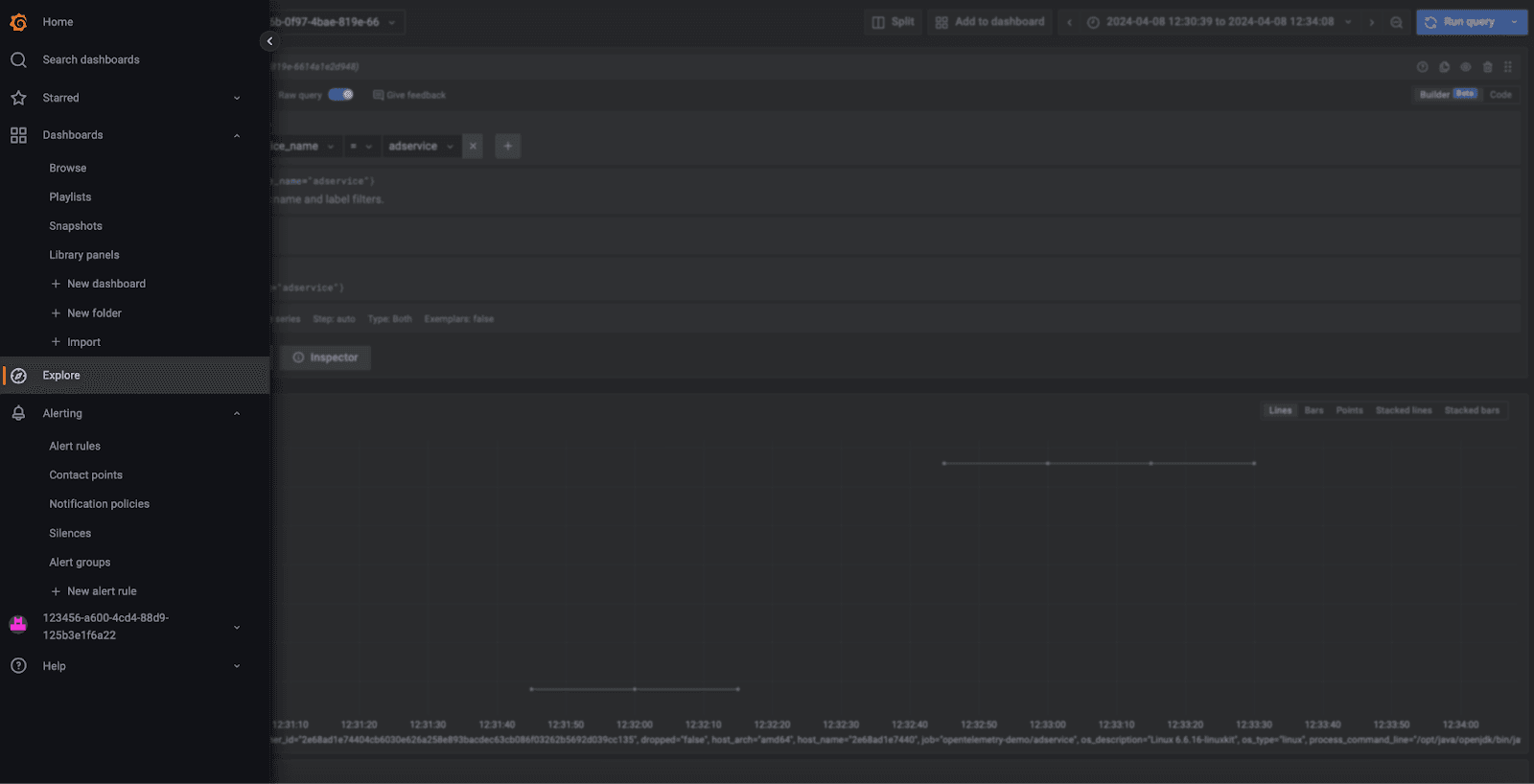
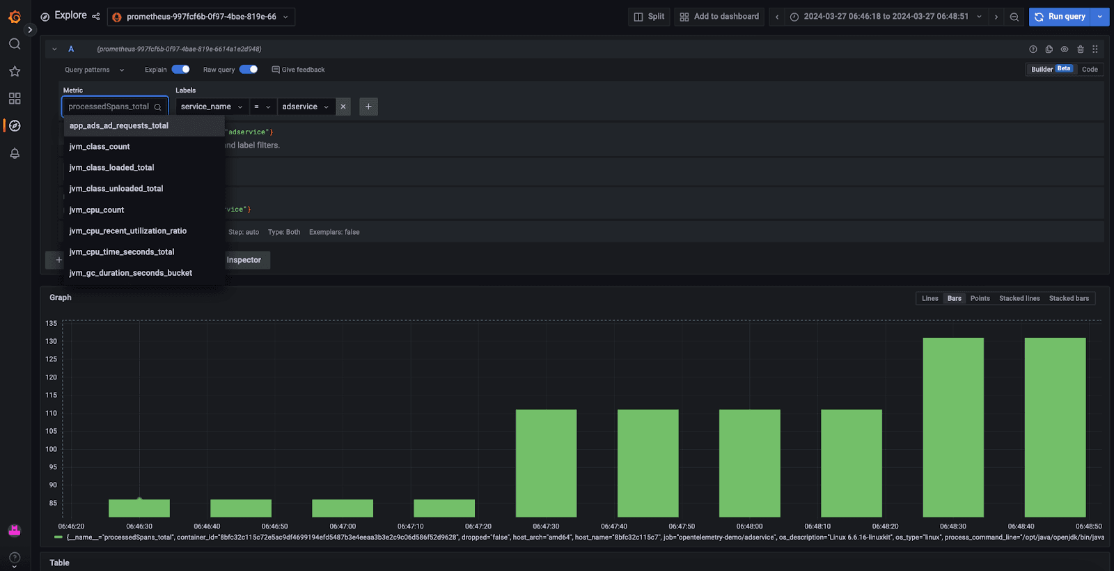
As Grafana launches, which serves as the default metrics viewer, choose Explore from the left menu.
The Explore View
The Explore feature in Grafana lets you search and examine your stack's incoming data. It offers an intuitive platform for swiftly isolating and identifying particular metrics or various data forms.

Select the required Metrics from the list as shown below and choose Run query to visualize your metrics.

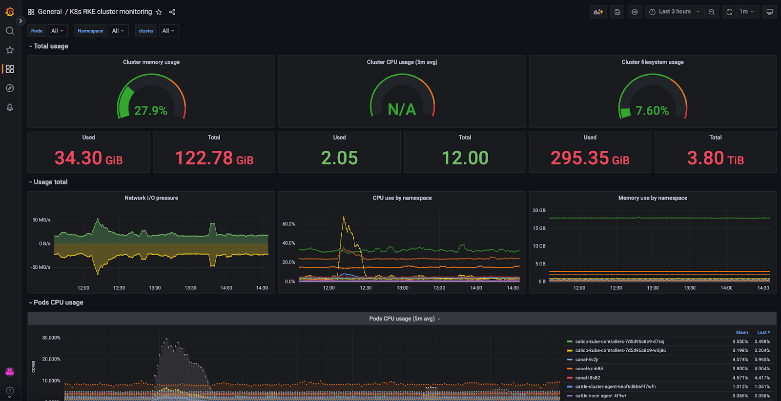
Step 3: Monitor and Troubleshoot
You can view your data with predefined searches and dashboards that facilitate monitoring and troubleshooting.

Once you've sent your metrics to Logit.io, you can gain an in-depth perspective on the health and performance of your distributed cloud services through using real-time monitoring, and custom dashboards. This allows your team to dive deep into logs for troubleshooting, while simultaneously offering a broad view of your infrastructure's status via custom dashboards and notifications.